TL;DR#
A phishing email delivered through the anonymous mail relay emkei.cz (114.29.236.247) reached CompliantSecure’s mail server MAIL01 at 2024-12-01 20:38:14. Twenty-three minutes later, user Administrator on IT01 downloaded NovaSecure_Audit_Findings.iso via Chrome webmail. After extracting the ISO with 7-Zip, the user executed Compliance_Reports.lnk, which launched BumbleBee loader 23.dll via rundll32.exe, establishing C2 to 3.68.97.124:443. The loader injected into ImagingDevices.exe at 21:09:27 (T1055), which beaconed a second C2 at 18.193.157.255:443. LSASS was dumped via procdump64.exe into C:\ProgramData\doc1.dmp. At 22:03, the attacker laterally moved to DC01 via PsExec using cracked markw credentials, dropped 1.7z containing AdFind and AnyDesk, created backdoor account sql_admin, performed network reconnaissance with a bat script, and RDP’d to FileServer01 (10.10.11.18). The attacker collected and archived share data, moved to Support01 using markw, downloaded Accounts_Updates_1524.csv, and finally executed patch.exe (Conti ransomware) across DC01 and FileServer01, dropping R3ADM3.txt ransom notes across all share directories.
Initial Access#
Phishing Email#
To identify the initial access vector I started by examining mail server logs on MAIL01.

At 20:38:14, the log recorded Anonymous TLS connection established from emkei.cz[114.29.236.247] - emkei.cz is a anonymous email relay service frequently abused for phishing campaigns. I checked the domain on VirusTotal, where 12 out of 94 vendors flagged it as Malicious/Phishing.

ISO Delivery via Webmail#
23 minutes after the phishing email arrived, I found a Sysmon Event ID 15 on host IT01 at 21:02:00.

User Administrator downloaded NovaSecure_Audit_Findings.iso (SHA256: F445F806066028D621D8E6A6B949E59342C309DFEB1D517BD847F70069B1B8DD) through chrome.exe from the internal webmail. At 21:02:17, the user extracted the ISO using 7-Zip, which unpacked three files into C:\Users\Administrator\Downloads\NovaSecure_Audit_Findings: 23.dll, Compliance_Reports.lnk, and Critical_Findings_Summary.pdf.

Execution#
BumbleBee Loader#
At 21:02:57 the Administrator double-clicked Compliance_Reports.lnk, which executed:
1"C:\Windows\System32\rundll32.exe" 23.dll, StartW
This is the BumbleBee loader execution pattern - delivering a DLL inside an ISO and triggering it via an LNK file is the signature initial access technique associated with the GOLD CABIN threat group. The StartW export is BumbleBee’s standard entry point. Immediately at the same timestamp, Sysmon Event ID 3 confirmed rundll32.exe established an outbound TCP connection to 3.68.97.124:443.

Post-Exploitation Discovery#
Starting at 21:10:27, rundll32.exe spawned cmd.exe child processes for host and network enumeration.
Process Injection and C2 Persistence#
Injection into ImagingDevices.exe#
At 21:06:02, rundll32.exe (PID 4764) created C:\Program Files\Windows Photo Viewer\ImagingDevices.exe - a legitimate signed Windows binary selected to blend into normal process activity.
At 21:09:27, Sysmon event id 8 confirmed code injection from rundll32.exe (PID 4764) into ImagingDevices.exe.
The injected process subsequently established a second outbound HTTPS connection, from ImagingDevices.exe on IT01 to 18.193.157.255:443 - a second C2.

Credential Dumping#
At 21:15:03, cmd.exe executed:
1procdump64.exe -accepteula -ma lsass.exe C:\ProgramData\doc1.dmp
ProcDump is a legitimate Sysinternals diagnostic utility abused here to create a full memory dump of lsass.exe. The output file doc1.dmp was named to appear as a generic document. At 21:16:06, ImagingDevices.exe dropped C:\ProgramData\7zr.exe to the disk in preparation for compressing and staging the dump for exfiltration.

Lateral Movement#
Initial Access to DC01#
With credentials obtained from the LSASS dump, the attacker authenticated to DC01 at 22:03.

PsExec Deployment#
At 22:03:41 on DC01, the file C:\Windows\0453497.exe was created, followed immediately at 22:04:02 by registry entries under HKLM\System\CurrentControlSet\Services\0453497\ registering it as a Windows service, looks like PsExec lateral movement pattern where the tool copies a service binary to ADMIN$ and registers it remotely.
At 22:04:03,rundll32.exe was launched as NT AUTHORITY\SYSTEM with parent \\10.10.11.156\ADMIN$\0453497.exe, confirming PsExec execution originating from host 10.10.11.156.

Post-Exploitation on DC01#
Tool Staging#
At 22:06:58 and 22:07:10, C:\ProgramData\1.7z and C:\ProgramData\7zr.exe were created. The attcker extracted the archive, producing C:\ProgramData\AdFind.exe and C:\ProgramData\AnyDesk.exe. AdFind is a command-line Active Directory query tool used for domain reconnaissance. AnyDesk is a remote access application deployed here as a persistent backdoor channel independent of the compromised C2 implant.


Backdoor Account Creation#
At 22:07:44 the attacker created a new local user and immediately elevated it:
1cmd.exe /C net user sql_admin P@ssw0rd! /add
2cmd.exe /C net localgroup Administrators sql_admin /ADD
Network Reconnaissance#
At 22:27:01, computers.txt and 1.bat were created on the sql_admin Desktop. At 22:27:11, 1.bat was executed, pinging four domain hosts by name: IT01.ad.compliantsecure.store, DC01.ad.compliantsecure.store, Support01.ad.compliantsecure.store, and FileServer01.ad.compliantsecure.store - confirming all four were reachable for further lateral movement.

RDP to FileServer01#
At 22:30:17, C:\Users\sql_admin\Documents\Default.rdp was created, signaling RDP session preparation. At 22:30:26 - 22:31:32, Sysmon Event ID 3 confirmed mstsc.exe connecting from 10.10.11.156 to 10.10.11.18 on port 3389 under sql_admin.


Collection and Exfiltration#
At 22:36 and 22:51 on the file server, PowerShell accessed files across C:\Users\sql_admin\Desktop\Shares\ and its subdirectories Documents, Finance, Taxes, and HR. The presence of R3ADM3.txt in every directory indicated ransomware note deployment had already begun during collection.
The attacker archived the collected share data into Shares.7z and exfiltrated it.
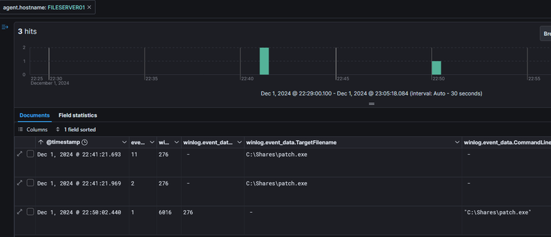
Ransomware Deployment#
At 22:41:21, patch.exe was created in C:\Shares\ on FileServer01. At 22:50:02, patch.exe was executed locally. And at 22:50:55, it was launched on DC01 via the network share path \\10.10.11.18\Shares\patch.exe.

At 22:50:57, mass creation of R3ADM3.txt across C:\Users\Public\, C:\Users\Default\AppData\, and other directories confirmed patch.exe as Conti ransomware - the ransom note naming convention R3ADM3.txt is a known Conti indicator.

IOCs#
| Type | Value | Description |
|---|---|---|
| IP | 114.29.236.247 | phishing email source, emkei.cz relay |
| IP | 3.68.97.124 | BumbleBee C2 server, port 443 |
| IP | 18.193.157.255 | secondary C2 via injected ImagingDevices.exe, port 443 |
| IP | 10.10.11.110 | IT01 - initial compromised host |
| IP | 10.10.11.156 | PsExec lateral movement source |
| IP | 10.10.11.18 | FileServer01 - ransomware deployment target |
| Domain | emkei.cz | anonymous phishing mail relay, 12/94 VT |
| Host | IT01 | initial compromise, Administrator and markw |
| Host | DC01 | lateral movement target via PsExec |
| Host | FileServer01 | ransomware deployment and data exfiltration |
| Host | Support01 | lateral movement target via markw |
| File | C:\Users\Administrator\Downloads\NovaSecure_Audit_Findings.iso | SHA256: F445F806066028D621D8E6A6B949E59342C309DFEB1D517BD847F70069B1B8DD - BumbleBee delivery ISO |
| File | 23.dll | BumbleBee loader, executed via rundll32 StartW export |
| File | Compliance_Reports.lnk | LNK trigger for BumbleBee execution |
| File | C:\ProgramData\doc1.dmp | LSASS memory dump |
| File | C:\ProgramData\7zr.exe | 7-Zip console archiver, dropped by ImagingDevices.exe |
| File | C:\Windows\0453497.exe | PsExec service binary on DC01 |
| File | C:\ProgramData\AdFind.exe | AD reconnaissance tool |
| File | C:\ProgramData\AnyDesk.exe | persistent remote access backdoor |
| File | C:\Shares\patch.exe | Conti ransomware payload |
| File | R3ADM3.txt | Conti ransom note, dropped across all share directories |
| Registry | HKLM\System\CurrentControlSet\Services\0453497\ | PsExec service registration on DC01 |
| Account | Administrator | initial compromised account on IT01 |
| Account | markw | AD account used for DC01 and Support01 lateral movement |
| Account | sql_admin | backdoor account created by attacker, password P@ssw0rd! |
Attack Timeline#
%%{init: {'theme': 'base', 'themeVariables': { 'background': '#ffffff', 'mainBkg': '#ffffff', 'primaryTextColor': '#000000', 'lineColor': '#333333', 'clusterBkg': '#ffffff', 'clusterBorder': '#333333'}}}%%
graph TD
classDef default fill:#f9f9f9,stroke:#333,stroke-width:1px,color:#000;
classDef access fill:#e1f5fe,stroke:#0277bd,stroke-width:2px,color:#000;
classDef exec fill:#ffebee,stroke:#c62828,stroke-width:2px,color:#000;
classDef inject fill:#fff3e0,stroke:#e65100,stroke-width:2px,color:#000;
classDef cred fill:#f3e5f5,stroke:#6a1b9a,stroke-width:2px,color:#000;
classDef lateral fill:#e8f5e9,stroke:#2e7d32,stroke-width:2px,color:#000;
classDef exfil fill:#fce4ec,stroke:#880e4f,stroke-width:2px,color:#000;
classDef ransom fill:#b71c1c,stroke:#7f0000,stroke-width:2px,color:#fff;
A([emkei.cz - 114.29.236.247]):::default --> B[20:38:14 - Phishing email
delivered to MAIL01]:::access
B --> C[21:02:00 - Administrator downloads
NovaSecure_Audit_Findings.iso via Chrome
IT01 - 10.10.11.110]:::access
C --> D[21:02:17 - 7-Zip extracts ISO
23.dll + Compliance_Reports.lnk + PDF]:::exec
D --> E[21:02:57 - LNK executes
rundll32.exe 23.dll StartW
C2 to 3.68.97.124:443]:::exec
subgraph Inject [Injection and Credential Dumping - IT01]
E --> F[21:06:02 - rundll32 spawns
ImagingDevices.exe]:::inject
F --> G[21:09:27 - CreateRemoteThread
T1055 injection into ImagingDevices.exe]:::inject
G --> H[21:10:27 - Discovery
ipconfig arp nbtstat]:::exec
H --> I[21:15:03 - procdump64 dumps
lsass.exe to doc1.dmp]:::cred
I --> J[22:29:04 - ImagingDevices.exe
C2 to 18.193.157.255:443]:::inject
end
subgraph DC [Lateral Movement to DC01]
J --> K[22:03 - markw elevated logon
DC01 via NTLM v2 from IT01]:::lateral
K --> L[22:04 - PsExec from 10.10.11.156
0453497.exe service - SYSTEM rundll32]:::lateral
L --> M[22:07 - AdFind + AnyDesk staged
sql_admin backdoor account created]:::lateral
M --> N[22:27 - 1.bat network recon
pings IT01 DC01 Support01 FileServer01]:::exec
end
subgraph FS [Lateral Movement to FileServer01 and Support01]
N --> O[22:30 - RDP sql_admin
10.10.11.156 to 10.10.11.18]:::lateral
O --> P[22:39:24 - markw logon to Support01
Accounts_Updates_1524.csv collected]:::lateral
P --> Q[22:41 - patch.exe dropped to Shares
timestomped - FileServer01]:::exfil
Q --> R[22:36-22:51 - share files collected
Shares.7z exfiltrated to attacker]:::exfil
end
subgraph Ransom [Ransomware Deployment]
R --> S[22:50:02 - patch.exe executed
FileServer01 locally]:::ransom
S --> T[22:50:55 - patch.exe via UNC path
\\10.10.11.18\Shares\patch.exe]:::ransom
T --> U[22:50:57 - R3ADM3.txt dropped
Conti ransomware across all directories]:::ransom
end